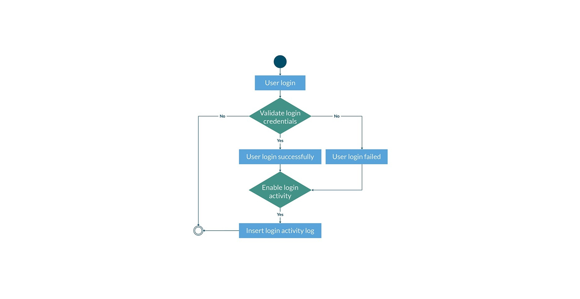
Track All Admin Activity
Enable NowBenchmark of Add, Edit, Delete action when extension is enable
| Module Name | Add (ms) | Edit (ms) | Delete (ms) | 
|---|---|---|---|
| order | 53 | 153 | 77 | 
| product | 175 | 108 | 116 | 
| category | 100 | 84 | 83 | 
| customer | 148 | 96 | 74 | 
| cart promotion | 35 | 31 | 80 | 
| catalog promotion | 24 | 34 | 88 | 
| email template | 49 | 57 | 96 | 
| page | 73 | 47 | 75 | 
| block | 54 | 53 | 78 | 
| widget | 68 | 74 | 67 | 
| theme | β | 81 | β | 
| system configuration | β | 69 | β | 
| product attribute | 103 | 64 | 106 | 
| admin user | 90 | 74 | 200 | 
| SEO | 40 | 52 | 66 | 
Page visit when extension is disable/enable
| Module Name | Samples | Disable | Enable | ||||
|---|---|---|---|---|---|---|---|
| Average (s) | Min (s) | Max (s) | Average (s) | Min (s) | Max (s) | ||
| order | 5 | 0.29 | 0.12 | 0.71 | 0.31 | 0.24 | 0.36 | 
| product | 5 | 0.58 | 0.14 | 0.99 | 0.68 | 0.31 | 1.35 | 
| category | 5 | 0.51 | 0.26 | 0.89 | 0.78 | 0.36 | 2.07 | 
| customer | 5 | 0.28 | 0.17 | 0.43 | 0.38 | 0.15 | 0.70 | 
| cart promotion | 5 | 0.27 | 0.21 | 0.36 | 0.31 | 0.20 | 0.49 | 
| catalog promotion | 5 | 0.21 | 0.13 | 0.44 | 0.31 | 0.12 | 0.55 | 
| email template | 5 | 0.26 | 0.17 | 0.39 | 0.28 | 0.19 | 0.50 | 
| page | 5 | 0.25 | 0.18 | 0.33 | 0.41 | 0.18 | 0.88 | 
| block | 5 | 0.24 | 0.19 | 0.34 | 0.34 | 0.23 | 0.54 | 
| widget | 5 | 0.19 | 0.09 | 0.28 | 0.31 | 0.13 | 0.46 | 
| theme | 5 | 0.25 | 0.17 | 0.29 | 0.31 | 0.23 | 0.37 | 
| system configuration | 5 | 0.43 | 0.25 | 0.69 | 0.55 | 0.39 | 0.75 | 
| product attribute | 5 | 0.34 | 0.20 | 0.61 | 0.40 | 0.29 | 0.61 | 
| admin user | 5 | 0.16 | 0.11 | 0.22 | 0.26 | 0.18 | 0.30 | 
| SEO | 5 | 0.18 | 0.14 | 0.24 | 0.32 | 0.17 | 0.49 | 
- You can download and extract the extension files under the root directory of your project. Please check the user guide for more information.
- To uninstall the extension, first disable it using CLI command, then remove the extension directory from the app/code. Please check the user guide for more information.
- We release new versions of the extension periodically. You can check what features have been added or improved and which issues have been resolved by checking the Change Log.
- Yes, you can install the extension on a staging site first before setting up on your live site.
- We recommend that you submit the issue in a Github repository so you can track the issue with Change Logs.
- Please also drop an email to [email protected] with details of the issue.
- We appreciate suggestions from our users.
- You can drop an email to [email protected] with details of your suggestion.
- We usually select, prioritise and implement suggestions that you can get on the next release of the extension.
- If you need any support please contact us on [email protected]
- In the paid installation services we provide support for the team who are installing the extension on the client side and resolve any conflicts if found.
Version 1.0.4
Released 02.07.2018
β Fix error during compilation
Version 1.0.3
Released 13.06.2018
β Update menu
Version 1.0.2
Released 09.06.2018
β Add system_store module
β Fix x forwarded IP address issue
β Update uninstall script
Version 1.0.1
Released 08.06.2018
β Fix ACL issue
Version 1.0.0
Released 01.06.2018
β Initial release
Version 1.0.8
Released 28.06.2025
β Updated compatibility for Magneto version 2.4.8
 
                
 
                                     
                                     
                                     
                                     
                     
                     
                                                                                             
                                                                                             
                                                                                             
                                                                                             
                                                                                             
                                                                                             
                                                                                             
                                                                                             
                                                                                             
                                                                                             
                                                                                             
                                                                                            